A Python package to assess and improve fairness of machine learning models.
-
Updated
Sep 15, 2025 - Python
A Python package to assess and improve fairness of machine learning models.
Official implementation of paper "Meta Prompting for AI Systems" (https://arxiv.org/abs/2311.11482)
IdenProf dataset is a collection of images of identifiable professionals. It is been collected to enable the development of AI systems that can serve by identifying people and the nature of their job by simply looking at an image, just like humans can do.
Practical system design, tools, and hands-on resources for building Gen-AI agents & agentic AI systems.
An innovative AI system developed to extract actionable insights by converting natural language into SQL queries via Google's Gemini model and dynamically visualizing the data with Plotly Express, streamlining decision-making across all levels of expertise.
Saturn accelerates the training of large-scale deep learning models with a novel joint optimization approach.
This project uses AI-powered vehicle detection to enable customizable and efficient parking space management.
Algorithmic inspection for trustworthy ML models
Prototype for Block, a new LLM-multi instance scheduling Framework
Official implementation of paper "Meta Prompting for AI Systems" (https://arxiv.org/abs/2311.11482)
Enterprise-grade GoHighLevel API integration by RJ Business Solutions - Hyper-Scalable Code. Autonomous Architectures. AI-Native Deployments.
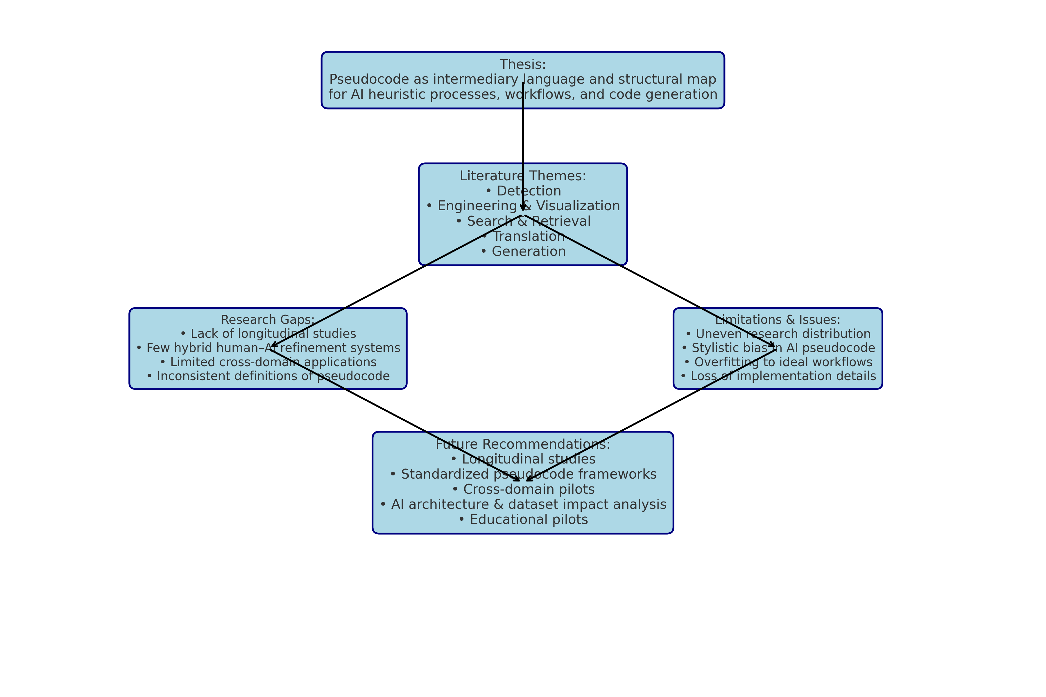
Pseudocode-first AI workflows: prompt → plan → tools → evals. With CI, CodeQL, .NET demo.
Syntha is an context management system that allows ai systems to have access to context in all aspect of your application.
The ParkSpotter project is designed to detect the occupancy status of parking spots in a simulation environment. Using a toy model, a camera system, and a machine learning model, this system identifies whether a parking space is EMPTY or NOT EMPTY in real-time.
Add a description, image, and links to the ai-systems topic page so that developers can more easily learn about it.
To associate your repository with the ai-systems topic, visit your repo's landing page and select "manage topics."